跳到内容
Search
% 折扣商品
首页
关于红邦
产品
应用与方案
联系我们
首页
关于红邦
产品
应用与方案
联系我们
储能电源
储能系统使用IGBT分立器件实现高效的功率转换、快速切换以及存储单元和电网之间的可靠能量管理。
储能电源解决方案
18W手机充电器
24W手机充电器
笔记本电脑适配器
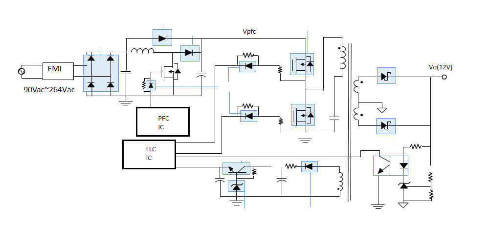
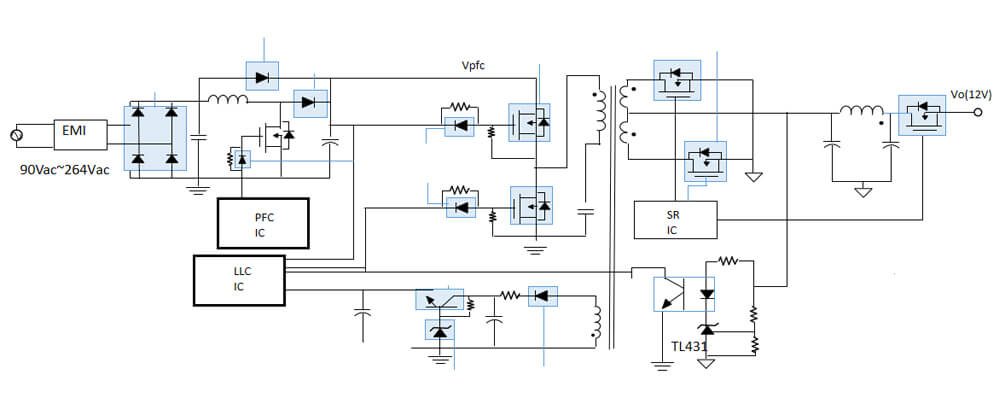
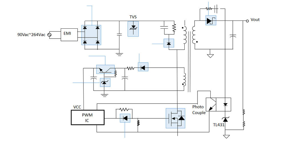
AI服务器电源
PC电源
扫描-添加好友
微信 / WeChat
扫描-添加好友
微信 / WeChat
Scan to chat now
WhatsApp