智能家居
智能家居中的IPM模块高效地管理电力,控制暖通空调系统、智能风扇和冰箱等电器中的电机和能源使用,确保最佳性能和节能。
智能家居解决方案
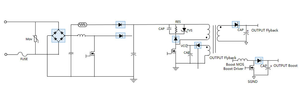
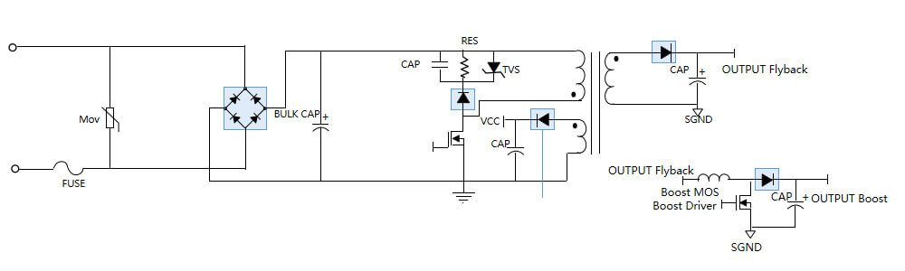
TV 电源45-75W
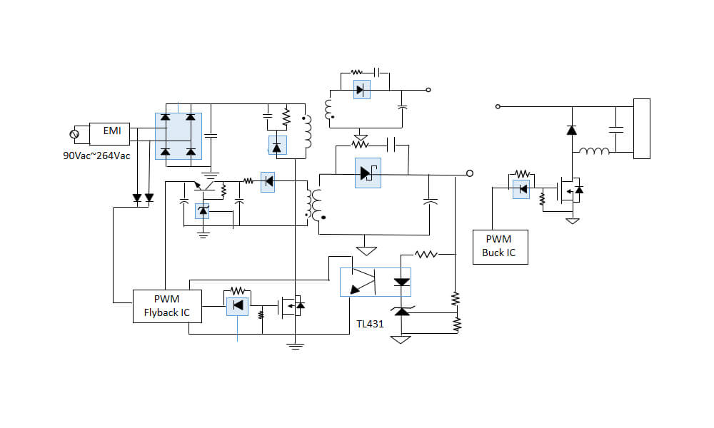
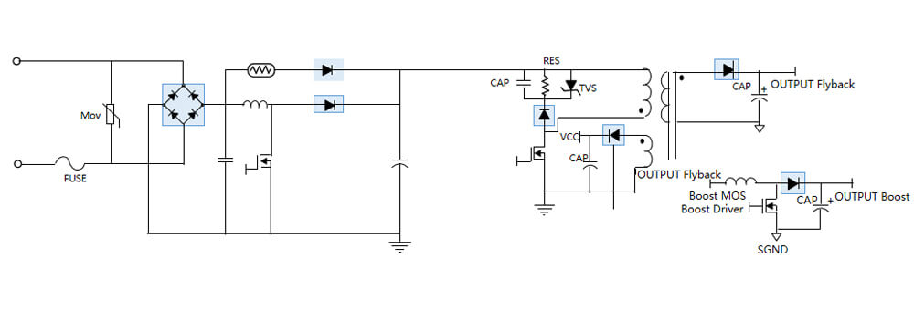
TV 电源75-100W
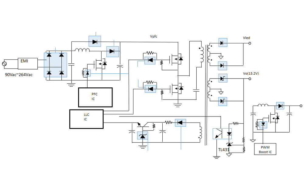
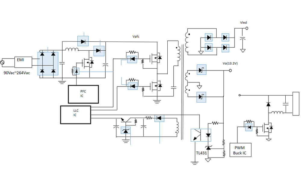
TV 电源100-300W
室内空调机组
室外空调机组
电视背光面板PFC+LLC(开机)
TV 电源45-75W
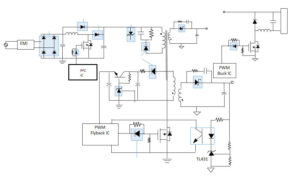
电视背光面板PFC+LLC(降压型)
电视背光面板PFC+反激(降压)
电视背光面板反激式(Buck)